Instance Verification Kit (IVK)

mutex lock @ [66008+26+/linux-3.19-rc1/drivers/net/ethernet/broadcom/bnx2x/bnx2x_sriov.c]
Instance Signature: op_mutex

The Matching Pair Graph:


Function Name
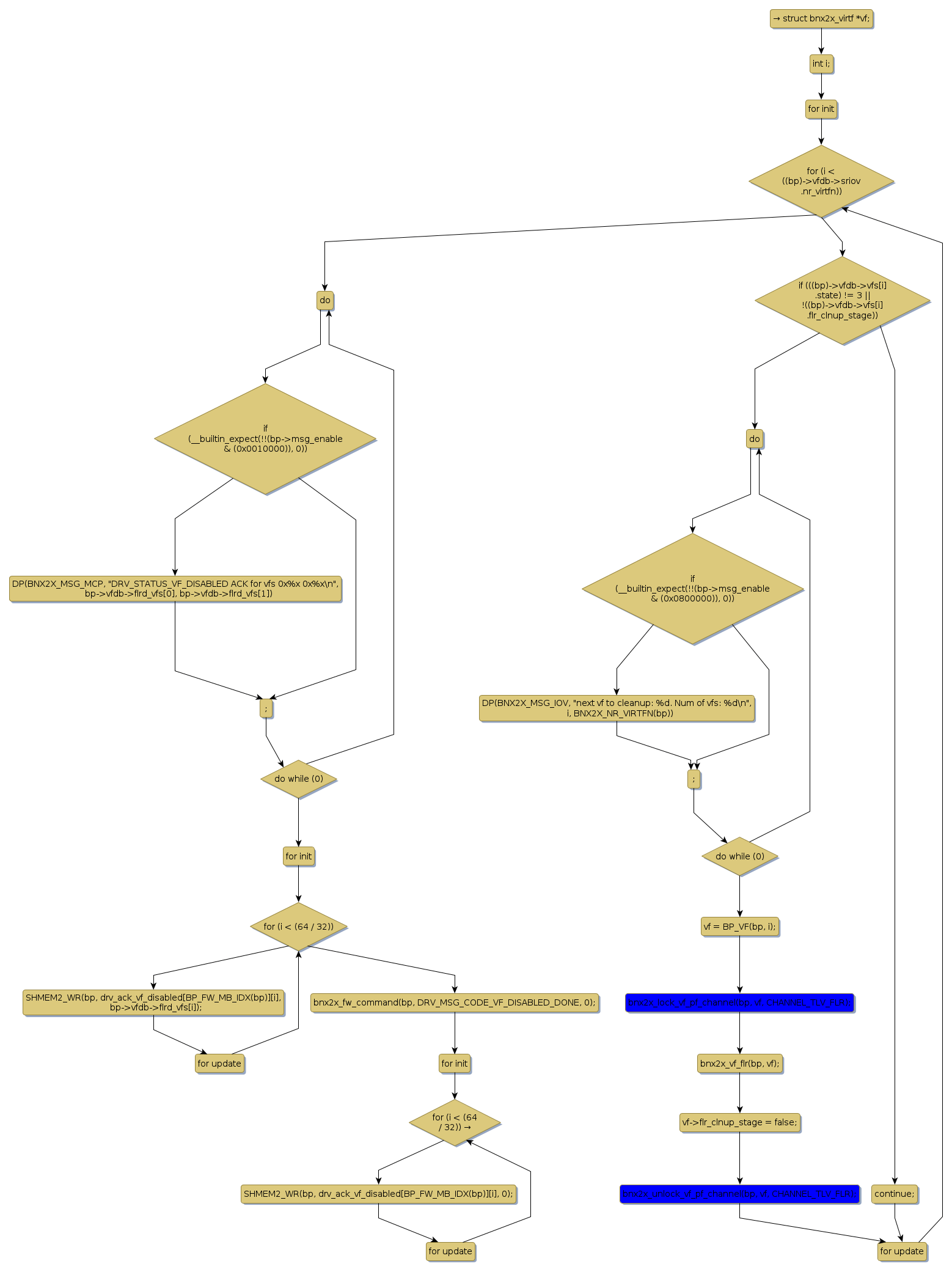
Control Flow Graph (CFG)
Events Flow Graph (EFG)
Source Correspondence
bnx2x_lock_vf_pf_channel [65712+24+/linux-3.19-rc1/drivers/net/ethernet/broadcom/bnx2x/bnx2x_sriov.c]
bnx2x_set_vf_mac [76599+16+/linux-3.19-rc1/drivers/net/ethernet/broadcom/bnx2x/bnx2x_sriov.c]
bnx2x_set_vf_vlan [78783+17+/linux-3.19-rc1/drivers/net/ethernet/broadcom/bnx2x/bnx2x_sriov.c]
bnx2x_unlock_vf_pf_channel [66200+26+/linux-3.19-rc1/drivers/net/ethernet/broadcom/bnx2x/bnx2x_sriov.c]
bnx2x_vf_flr_clnup [26978+18+/linux-3.19-rc1/drivers/net/ethernet/broadcom/bnx2x/bnx2x_sriov.c]
bnx2x_vf_mbx_acquire [37993+20+/linux-3.19-rc1/drivers/net/ethernet/broadcom/bnx2x/bnx2x_vfpf.c]
bnx2x_vf_mbx_acquire_resp [33485+25+/linux-3.19-rc1/drivers/net/ethernet/broadcom/bnx2x/bnx2x_vfpf.c]
bnx2x_vf_mbx_close_vf [52752+21+/linux-3.19-rc1/drivers/net/ethernet/broadcom/bnx2x/bnx2x_vfpf.c]
bnx2x_vf_mbx_init_vf [40127+20+/linux-3.19-rc1/drivers/net/ethernet/broadcom/bnx2x/bnx2x_vfpf.c]
bnx2x_vf_mbx_release_vf [52993+23+/linux-3.19-rc1/drivers/net/ethernet/broadcom/bnx2x/bnx2x_vfpf.c]
bnx2x_vf_mbx_request [57275+20+/linux-3.19-rc1/drivers/net/ethernet/broadcom/bnx2x/bnx2x_vfpf.c]
bnx2x_vf_mbx_resp [32075+17+/linux-3.19-rc1/drivers/net/ethernet/broadcom/bnx2x/bnx2x_vfpf.c]
bnx2x_vf_mbx_resp_send_msg [30317+26+/linux-3.19-rc1/drivers/net/ethernet/broadcom/bnx2x/bnx2x_vfpf.c]
bnx2x_vf_mbx_set_q_filters [51801+26+/linux-3.19-rc1/drivers/net/ethernet/broadcom/bnx2x/bnx2x_vfpf.c]
bnx2x_vf_mbx_setup_q [41901+20+/linux-3.19-rc1/drivers/net/ethernet/broadcom/bnx2x/bnx2x_vfpf.c]
bnx2x_vf_mbx_teardown_q [52433+23+/linux-3.19-rc1/drivers/net/ethernet/broadcom/bnx2x/bnx2x_vfpf.c]
bnx2x_vf_mbx_update_rss [53239+23+/linux-3.19-rc1/drivers/net/ethernet/broadcom/bnx2x/bnx2x_vfpf.c]
bnx2x_vf_mbx_update_tpa [55975+23+/linux-3.19-rc1/drivers/net/ethernet/broadcom/bnx2x/bnx2x_vfpf.c]
bnx2x_vf_release [65291+16+/linux-3.19-rc1/drivers/net/ethernet/broadcom/bnx2x/bnx2x_sriov.c]